Главная » АвтоФокусировка » Как выполнить десульфатацию аккумулятора без проблем

Как выполнить десульфатацию аккумулятора без проблем

Узнайте, как провести десульфатацию аккумулятора автомобиля самостоятельно. Оптимальные способы и полезные советы для удаления серной корки и восстановления емкости аккумуляторной батареи.


Используйте специальные зарядные устройства с режимом десульфатации для восстановления аккумуляторной батареи.

Десульфатация автомобильного аккумулятора - это просто !

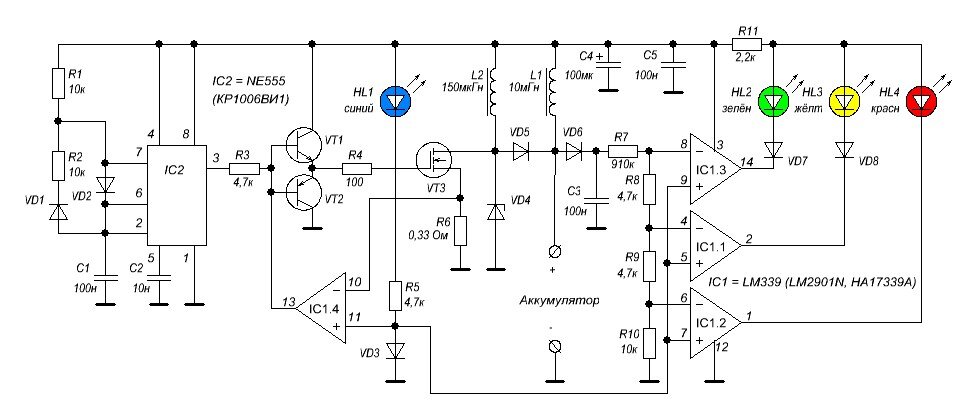
Десульфатация аккумулятора, восстановление емкости своими руками. Просто о сложном

Оживил аккумулятор содой, даже в -25 крутит как не в себя!

Проводите десульфатацию аккумулятора регулярно, чтобы предотвратить накопление серной корки и увеличить срок службы аккумуляторной батареи.


Восстановление старого #аккумулятора до 100% полн ёмкости! Лучший метод десульфатации аккумулятора

Что такое десульфатация? Как избежать сульфатации аккумулятора? [ 130 секунд ]

ПАЦИЕНТ №5: АКТЕХ 75АЧ - глубокая сульфатация. Заряжаем без соды.

Сульфатация. Что это? Как выглядит?

Признаки сульфатации и признаки полной десульфатации автомобильного аккумулятора !

Проверяйте уровень электролита и поддерживайте его в оптимальной зоне, чтобы избежать перегрева и повреждения аккумуляторной батареи.

Уравновешивающий-восстановительный заряд #аккумулятора. И жить будет долго...

Как сделать десульфатацию?