Главная » Дорожные находки » Как правильно поддерживать заряд свинцовых аккумуляторов в автомобиле

Как правильно поддерживать заряд свинцовых аккумуляторов в автомобиле

Узнайте, как увеличить срок службы автомобильного аккумулятора и избежать неприятных сюрпризов на дороге.


Не допускайте полного разряда аккумулятора, рекомендуется поддерживать его заряд на уровне не менее 50%.

Восстановление автомобильного аккумулятора практически до состояния нового. Подробности, что и как.

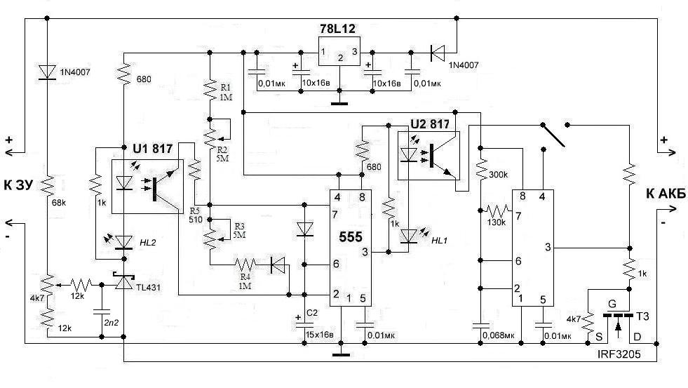
Аккумулятор, форсированный заряд. Почему импульсный заряд лучше. Как зарядить AGM и проблемные АКБ

iMAX B6 ЗАРЯД РАЗРЯД АВТОМОБИЛЬНОГО АККУМУЛЯТОРА СВИНЕЦ 12 ВОЛЬТ ТЕСТ ОБЗОР НАГОН ЦИКЛОВ ИНСТРУКЦИЯ

Избегайте глубокого разряда аккумулятора - он может привести к потере его емкости и некорректной работе.


Какая ёмкость аккумулятора при разряде лампочкой. Не делай это, пока не посмотришь.

Зарядка кальциевого аккумулятора обычным зарядником. АКБ кальций-кальций (ca/ca) как заряжать

Правильный заряд - разряд, защита аккумулятора 🔋 XH - M603.

Уравновешивающий-восстановительный заряд #аккумулятора. И жить будет долго...

Контроллер заряда-разряда, аккумуляторов XY-L10A

Зарядное устройство УМНОЕ (автомат) для АККУМУЛЯТОРОВ АВТО МОТО

Постоянно следите за уровнем электролита и поддерживайте его в соответствии с рекомендациями производителя.

Как заряжать и разряжать AGM свинцовые аккумуляторы