Главная » Машины и механизмы » Советы по подключению датчика скорости вращения к ардуино

Советы по подключению датчика скорости вращения к ардуино

Узнайте, как правильно подключить датчик скорости вращения к платформе Arduino и получите полезные советы для работы с ним. Используя данное руководство, вы сможете легко настроить и управлять датчиком скорости вращения на вашем проекте. Не упустите возможность получить максимальную пользу от вашей Arduino!


Перед подключением датчика, проверьте его совместимость с платформой Arduino и убедитесь в наличии необходимых библиотек для работы с ним.

Китайский щелевой датчик скорости. Работает плохо. Решаем проблему.

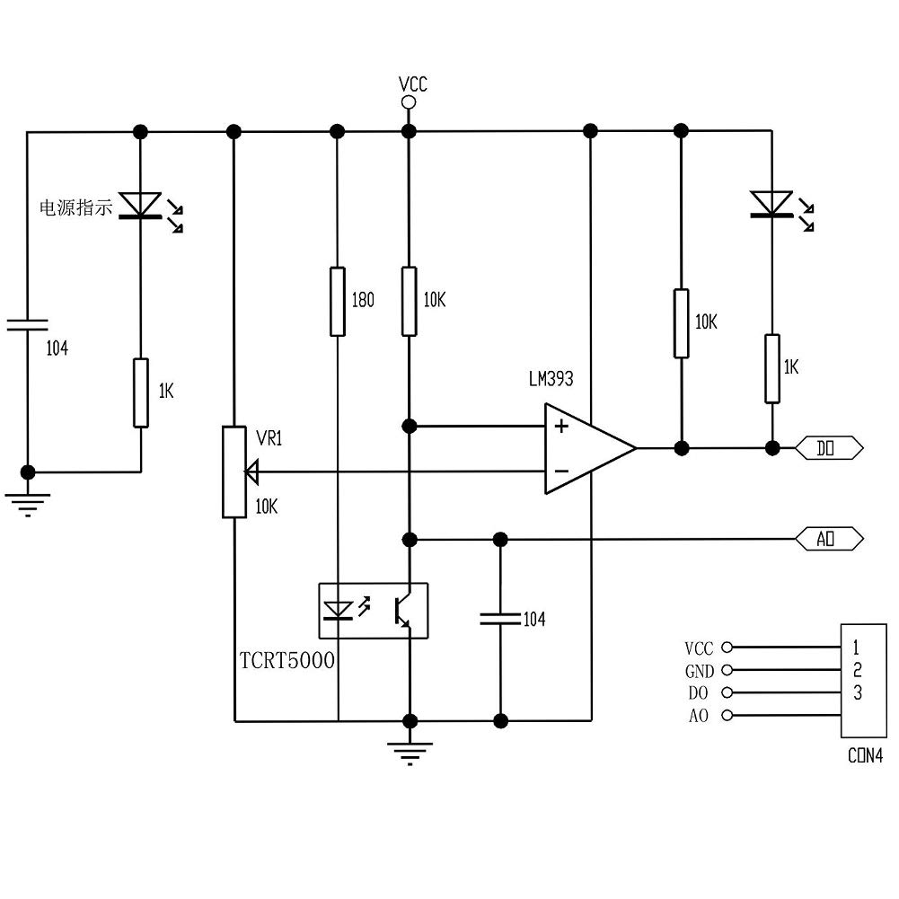
Датчик скорости на LM393

Урок 29. Тахометр. Определяем скорость вращения при помощи датчика линии

При подключении датчика, следите за правильной ориентацией проводов и их надежным креплением. Это поможет избежать неполадок в работе системы.


Подключаем щелевой фотопрерыватель к arduino

Узнаем скорость вращения компьютерного кулера, при помощи Arduino

Тахометр своими руками на Arduino

Измеряем скорость спиннера, или оптический тахометр своими руками

7 ПОЛЕЗНЫХ устройств на АРДУИНО, которые можно собрать за 15 минут.

ТАХОМЕТР - своими руками на ARDUINO (измеряю скорость вращения)

Используйте функции Arduino для обработки и анализа данных с датчика скорости вращения. Например, вы можете программно задать определенные условия и реагировать на них с помощью светодиодов или звуковых сигналов.

Управление мотором ардуино