Главная » Советы автолюбителям » Преимущества использования светодиодного бегущего огня на вашем авто

Преимущества использования светодиодного бегущего огня на вашем авто

Узнайте, почему установка светодиодного бегущего огня может быть полезной для вашего автомобиля и какие преимущества она дает.


Светодиодный бегущий огонь добавляет элегантности и уникальности внешнему виду вашего автомобиля, привлекая внимание окружающих.

🔥Добываем огонь из светодиодной ленты

Это устройство впечатляет! Необычный \

Бегущие огоньки на светодиодах

Светодиодные огни имеют низкое энергопотребление и долгий срок службы, что экономит электроэнергию и деньги на замене лампочек.


СВЕТОВЫЕ ЭФФЕКТЫ НА ARDUINO - БЕГУЩИЙ ОГОНЬ [Уроки Ардуино #17]

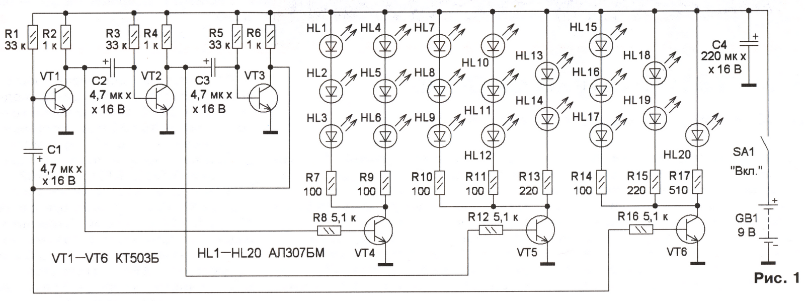
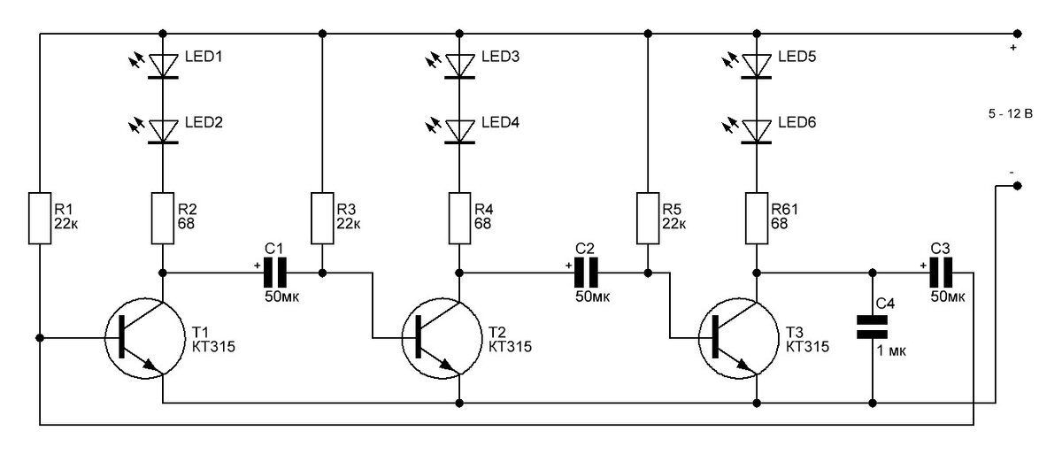
Бегущий огонёк на транзисторах, многофазный мультивибратор

Теперь твои стопы точно увидят! Умные Лампы стоп-габарит P21/5W Дилас

Как сделать схему бегущих огней на светодиодах и биполярных транзисторах, описание работы, + пример

✅ Встречный бегущий огонь! Впечатляющая самоделка, собранная навесным монтажом! ✅

Бегущий огонь на светодиодах повышает безопасность на дороге, улучшая видимость вашего автомобиля в темное время суток и при плохой погоде.

ВЫ думаете что это СВЕТОДИОД? А вот и нет.В этом корпусе могут быть ЧЕТЫРЕ разных устройства

Бегущий огонь на светодиодах